EN

行业动态

当前您的位置: 首页 > 产教生态 > 行业动态 > 正文

99%创作者不知道的作品著作权登记要点,这份通关秘籍请收好

发布日期:2025-04-09 浏览量:

为深化企业对版权保护的认识,进一步加强行业自律,同时为版权持有者提供全面的版权、著作权等申报服务,以促进知识产权的合法合规运用。广东省游戏产业协会整理了一套作品著作权登记流程攻略,帮助企业快速掌握版权保护的申请要点,使技术成果得到高效认证,品牌价值得到持续增强,从而激发企业的创新活力,促进版权经济的健康和有序发展。

为什么必须重视作品著作权登记?

(一)法律确权

登记证书是证明权属的核心依据,保护自身原创成果、防止侵权的法律武器,可有效应对盗版、抄袭等侵权行为,有助于减轻著作权人的举证负担;

(二)商业价值

在进行版权转让、许可使用等交易活动时,可以提供著作权登记证书作为权利证明,配合完成版权交易,实现作品的传播和经济价值;

(三)风险防范

避免团队离职引发的知识产权纠纷,保障企业核心资产安全。

 

作品著作权办理须知

1、保护范围

文字作品;口述作品;音乐、戏剧、曲艺、舞蹈、杂技艺术作品;美术、建筑作品;摄影作品;视听作品;工程设计图、产品设计图、地图、示意图等图形作品和模型作品;符合作品特征的其他智力成果。

2、申请材料(二选一)

(1)广东省版权局发证

 

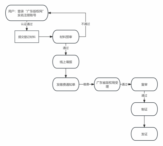
  ⏩ 申请流程(广东省版权局发证):

 

(2)国家版权局发证

 

  ⏩ 申请流程(国家版权局发证):

 

3、保护期限

(一)作者的署名权、修改权、保护作品完整权等著作人身权的保护期不受限制。

(二)自然人的作品,其发表权和著作权法规定的13项财产权的保护期为作者终生及其死亡后五十年,截止于作者死亡后第五十年的12月31日;如果是合作作品,截止于最后死亡的作者死亡后第五十年的12月31日。

(三)法人或者非法人组织的作品、著作权(署名权除外)由法人或者非法人组织享有的职务作品,其发表权的保护期为五十年,截止于作品创作完成后第五十年的12月31日;著作权法规定的13项财产权的保护期为五十年,截止于作品首次发表后第五十年的12月31日,但作品自创作完成后五十年内未发表的,著作权法不再保护。

(四)视听作品,其发表权的保护期为五十年,截止于作品创作完成后第五十年的12月31日;著作权法规定的13项财产权的保护期为五十年,截止于作品首次发表后第五十年的12月31日,但作品自创作完成后五十年内未发表的,著作权法不再保护。

4、办理时限

①身份认证时限:2个工作日;

②预受理时限:5个工作日;

③受理、审核、批准时限:25个工作日。

我校师生办理作品著作权登记,可享受广东省游戏产业协会“版权直通车”服务的一站式绿色通道支持。如有疑问,可与产业学院联系。

校内联系人:姜老师 020-87818849

邮箱:cyxy@mail.seig.edu.cn


  • 微信公众号

  • 微信视频号

版权所有:广州软件学院产业学院 地址:广东省广州市从化区经济开发区高技术产业园广从南路548号