各位同学:
为鼓励在2020-2021学年参加国际、国家、省市级等的科技、文体、艺术、学科竞赛获奖为学校增光的学生团体或个人,学校根据实际情况,现开展单项奖励金评选活动
一、单项奖励金奖励对象 单项奖励金的奖励对象包括:在2020-2021学年内参加国际、国家、省市级等的科技、文体、艺术、学科竞赛获奖为学校争光的学生团队或个人。
“挑战杯”大学生竞赛和“互联网+”大学生创新创业大赛已有专项奖励,单项奖励金不再重复评奖。
参加专业竞赛凭同一奖项或同一作品已获得当年广软奖学金的团队或个人,在单项奖励金的评选中荣誉可兼得,奖金不叠加。
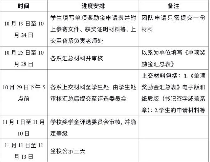
二、评定程序 团队或个人填写单项奖励金申请表,附上参赛文件、获奖证明等材料,上交至各系负责老师处;各系审核材料后,汇总到学生处;学生处审查后将申报材料提交学校奖学金评选委员会评审确定等级,公示三天无异议后确定获奖名单,并发文通报及给予奖励。
赛事等级可参考《广州软件学院大学生学科竞赛目录(2021年)》。
三、日程安排

如有疑问,请联系学生处陈婷婷老师,电话:87818107。
附件:
单项奖励金申请登记表(个人)2021年版.doc
单项奖励金申请登记表(团队)2021年版.doc
单项奖励金申请汇总表2021年版.xls
广州软件学院大学生学科竞赛目录(2021年)2021174.pdf
学生处
2021年10月19日