本网讯 勤学善思践初心,笃行实干正学风。2025年,软件与人工智能学院传承2024年“四维协同”优良基因,升级构建“党建引领、管理提效、教风示范、竞赛赋能、文化浸润”五位一体学风建设框架,以《2025年学风建设方案》为行动纲领,优化升级“AI四维进阶”育人体系,深耕细作、精准发力,用数据见证成长,用实效诠释担当,让崇学向上的风气在校园落地生根、蔚然成风。
一、制度为基,夯实学风建设“压舱石”
学风建设,制度先行,2025年,软件与人工智能学院立足长效发展,制定《学院2025年学风建设方案》,严格执行 “教、管、巡”一体化教学督察机制,落实《广州软件学院教师听课制度》《广州软件学院辅导员“进课堂”实施办法》,组织教师开展课程互听互评等教学管理工作并做好全程记录,每学期末开展专项落实情况核查。
根据软件与人工智能学院“AI四维进阶” 育人体系差异化开展特色育人活动:

2025年学风建设方案

AI四维进阶”育人体系
大一学生
针对配适激活期的AI“筑基”层(大一学生):以新生入党启蒙、新生入学教育、职业规划讲座、星级班级创建、优秀学子宣讲、新生早读出勤率筑牢基础。
大二、三学生
针对链接调试期的AI“赋能”层(大二学生)及针对运行拓展期的AI“攻坚”层(大三学生):以“教师党员讲师团”及软件与人工智能学院“3S”科研训练计划引领学科竞赛,国家级和省级奖项达359项。
大四学生
针对集成优化期的AI“领航”层(大四学生):推行“一生一策一导师”精准就业帮扶,访企拓岗53家,提供岗位500余个。

全体教师大会

学风建设工作推进会

巡查早读情况

巡查早读情况

开展学风建设专项行动

“3S”科研计划立项宣讲会
二、党建领航,筑牢思想 “定盘星”
软件与人工智能学院以党建为魂,将思想引领融入学风建设全过程,为学子成长注入精神动力,开展开学第一课、青马工程培训、党史知识竞赛、红色小筑读书会等活动20余场,覆盖学生2800余人次,推动党的创新理论与学术诚信、治学态度深度融合。

院长开学第一课

党委书记开学第一课

青马工程培训班

党史知识竞赛

红色小筑读书会
严格入党积极分子准入考核,把学业成绩、学习态度作为核心考察指标,打造 “党员带群众、先进带后进” 的帮扶模式,开展驻班党员入驻新生班级。15名在职满一年的辅导员中,14人次主持或参与课题立项、辅导员精品项目、辅导员工作室等,人均参与率达93.33%。
指导65个班级参与第六届星级班级创建,13个班级获评四星级班级,达标率20%,以集体建设凝聚学风正能量。

驻班党员入驻新生班级

星级班级动员大会
三、精细管理,拧紧学风 “螺丝钉”
软件与人工智能学院以制度为基,构建全流程、多维度的精细化管理体系,让学风建设有章可循、有据可依,严格落实教学管理、学生管理、后勤管理与服务,共开展学风建设会、新生早读巡查、课程考勤预警、师生座谈会、办学思想大讨论等各种学风建设主题会议达12次以上,常态化开展学风督察、学风建设专项检查,推动精细管理正学风。

广州校区开展学风专项行动

江门校区开展学风专项行动

师生座谈会
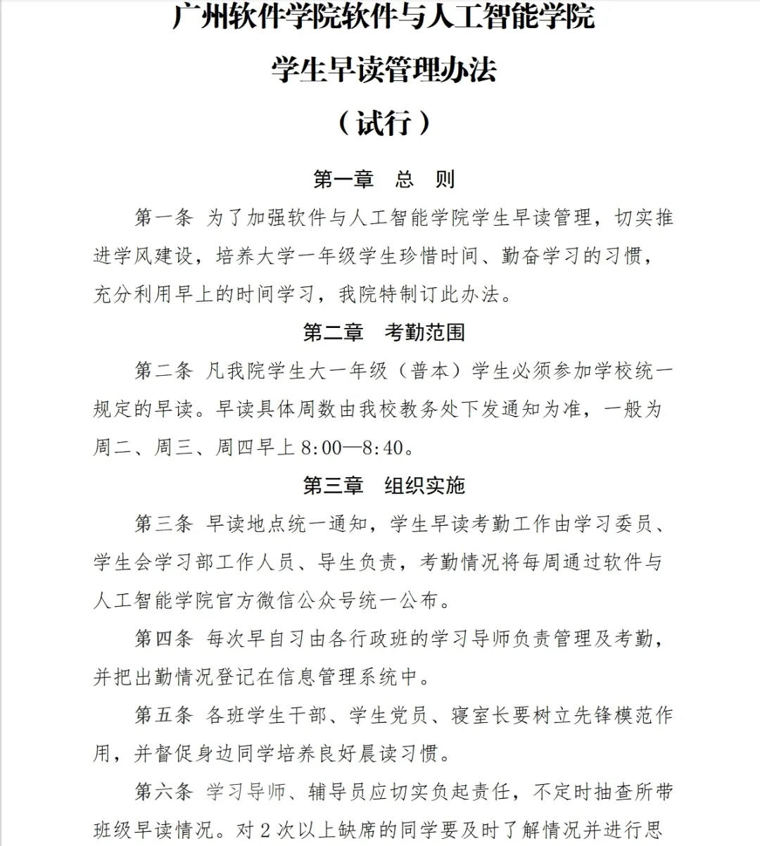
在考勤管理方面,软件与人工智能学院积极落实早读考勤、课程考勤相关措施,印发了《广州软件学院软件与人工智能学院学生早读管理办法(试行)》《广州软件学院江门校区软件与人工智能学院主题班会管理办法(试行)》,落实课程旷课预警机制,进一步加强学生早读管理,充分引导大一学生培养珍惜时间、勤奋学习的习惯。学生旷课率、考试作弊率均低于学院24年比例。

印发学生早读管理办法


学风建设专题班会
四、教风示范,点亮成长 “引航灯”
软件与人工智能学院以师资为要,发挥教师言传身教作用,实现 “以教促学、教学相长” 的良性循环,雷耀花、张俊楠、彭小娟3名老师获评学校第十二届 “我最喜爱的老师”,侯燕、谭艳娴老师斩获广东省第七届高校青年教师教学大赛三等奖,侯燕、张俊楠老师分获学校 “微党课” 比赛一等奖和三等奖,以过硬师德师风引领学风。

雷耀花

张俊楠

彭小娟

侯燕、谭艳娴
软件与人工智能学院实施教师 “传帮带” 计划,制定《软件与人工智能学院关于成立2025年“传帮带”小组的决定》,通过“师傅”教师带动“徒弟”教师在教学、指导学生竞赛等方面给予指导与帮助,创造条件促进教师培育学院学风建设。215名全院教师中,931人次参与学生课外学术竞赛指导,为学子专业成长保驾护航。

成立2025年“传帮带”小组的决定

传帮带师傅聘书授予仪式

张志威做教师赛事培训
开展大学生劳动权益保障专题讲座、新生职业规划与创业指导论坛、技术交流会、赛事宣讲会、实习实训30余场。

开展大学生劳动权益保障专题讲座

创新班学子参观企业

职业生涯规划论坛

开展AI编程专题讲座

举办粤嵌项目实训
五、竞赛赋能,搭建实战 “练兵场”
软件与人工智能学院以竞赛为桥,构建 “基础型+提升型+创新型” 三级竞赛体系,让学习动力在实战中迸发,组织 “挑战杯”“蓝桥杯” 等赛事宣讲会15场,2743人次学生参与各类学科竞赛,参与率达54.39%,923人斩获各级奖项,获奖率18.26%。
在第十六届蓝桥杯全国软件和信息技术专业人才大赛中,斩获国赛二等奖等12项国赛佳绩,164项省赛佳绩,突破软件与人工智能学院历史成绩;在第十六届中国大学生服务外包创新创业大赛企业命题类中,取得1项国赛三等奖、4项省赛三等奖佳绩;在2025年全国大学生软件测试大赛中,取得国赛特等奖等8项国赛佳绩、74项省赛佳绩,刷新软件与人工智能学院历史最佳成绩;在2025年中国大学生程序设计竞赛-广东省大学生程序设计竞赛中,喜提铜奖,并在“传智杯”“计算机设计大赛” 等赛事中也屡创佳绩。
31个项目入选大学生创新创业训练计划,1个项目获省级科技创新战略专项资金重点立项,3项省级培育项目顺利结项,8项作品入围 “挑战杯” 校赛终审决赛,以赛促学成效显著。

谭艳娴开展“挑战杯”赛事培训

陈坚强开展“蓝桥杯”赛事培训

欧青凌开展“蓝桥杯”赛事培训

中国大学生程序设计竞赛-省铜

学生在学科竞赛方面获得省级以上奖项300余项

部分班级、组织在文体、社会实践等方面获得集体荣誉10余项

2025年软件与人工智能学院荣获集体荣誉20余项

学生在服务外包创新创业大赛及软件测试大赛中斩获佳绩

软件与人工智能学院大学生创新创业训练计划立项项目
六、文化浸润,厚植成长 “沃土园”
软件与人工智能学院以文化为媒,丰富校园活动载体,让学风建设有温度、有活力,举办双校区优秀学子宣讲会、考研考公讲座、就业指导会等各类“榜样引领”活动12场,3000余名学生参与,参与率达65.83%,用身边榜样点燃奋斗热情。

举办优秀学子宣讲会(广州校区)

举办优秀学子宣讲会(江门校区)

考公讲座

校园实战招募宣讲会

讯猫杯-软件与物联网技术应用创新大赛决赛
软件与人工智能学院积极开展科技学术节、校园文化艺术节、学院运动会、“情绪配餐”等文体活动,以多元文化活动凝聚集体精神。

广软好声音

百千万工程授牌仪式

首届院运会

“情绪配餐”活动
2025年,软件与人工智能学院学子考研录取16人,毕业生入伍17人;增强校企联动,开展2025广州软件学院-中科智城科产教融合基地第3期实习生培训营,录用学生17人;广州粤嵌通信科技股份有限公司全年开展项目实训录用404人。
校企协同方面,全年新增校企合作单位8家,软件与人工智能学院共有5个专业,共建立44个社会实践基地,其中中科智城科产教融合基地获批省级教学质量与教学改革工程建设项目,持续共建“AI大模型创新班”“鸿蒙实验班”等特色项目,为学生实践学习提供坚实保障。
软件与人工智能学院领导多次召开毕业生工作会议,采用“一生一策一导师”的就业结对帮扶,访企拓岗53家,举办20余场企业专场宣讲招聘会,发布岗位500余个,助力学生高质量就业。

2025年学生考研升学名单

中科智成科产教融合基地实习生培训

走访校友企业

广东轩辕网络实践基地调研

物联网鸿蒙实验班
学风正,则学业兴;学风浓,则人才盛。学风建设非一日之功,久久为功方见成效。2025 年,软件与人工智能学院以五维合力筑牢学风根基,用扎实数据书写育人答卷。未来,软件与人工智能学院将继续聚焦立德树人根本任务,持续深化学风建设长效机制,让勤学善思成为底色、笃行实干成为常态,为培养兼具家国情怀与创新能力的时代新人持续赋能!
编辑:冷奕成 初审:谢斯强 复审:黄义晶 终审:陈婷婷、陈石宇