学海无涯,以诚为楫。随着学期临近尾声,期末考试、全国大学英语四、六级考试以及研究生考试接踵而至。这不仅是对学业成果的集中审阅,更是对人格品质的一次庄严检视。成绩是一时的证明,诚信是一生的坚守。让我们用真诚的态度,书写真实的答案,在考场上展示最坦荡的自我。每一笔挥洒,都是对知识的尊重;每一次守诺,都是对青春的承诺。愿我们心怀诚信之光,步伐坚定地走好这个考季的每一步。
一、端正考风考纪,筑牢诚信根基
每一份成绩都经得起考验,每一次努力都闪耀诚信的光芒!严肃的考风考纪,是学术净土的重要保障,也是每位学子应尽的责任。作为新时代大学生,我们理应成为诚信考试的践行者与捍卫者。无论面对期末考试、四六级考试还是研究生考试,诚实守信都是不可动摇的原则。让我们以实际行动维护公平公正,让实力成为唯一的标准,让汗水浇灌的成绩绽放应有的光彩。

严肃的考风考纪,是学术净土的重要保障,也是每位学子应尽的责任。作为新时代大学生,我们理应成为诚信考试的践行者与捍卫者。无论面对何种考试,诚实守信都是不可动摇的原则。让我们以实际行动维护公平公正,让实力成为唯一的标准,让汗水浇灌的成绩绽放应有的光彩。
以下是
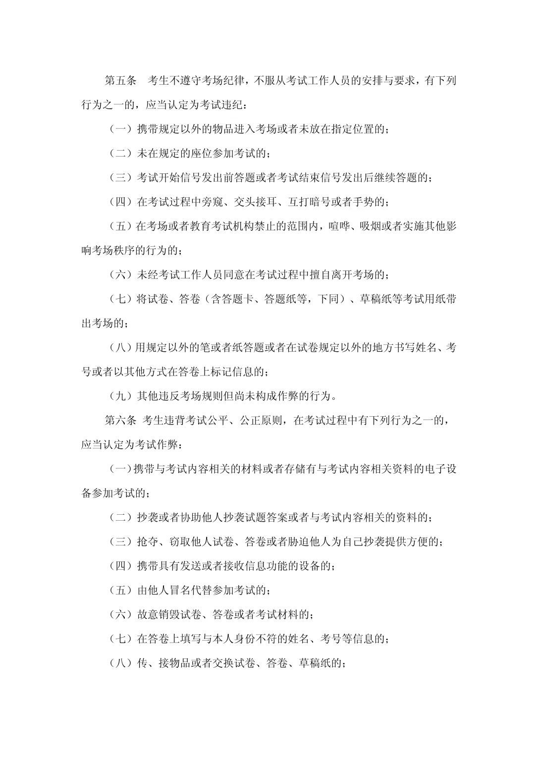
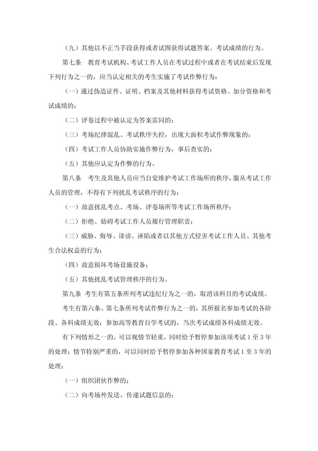
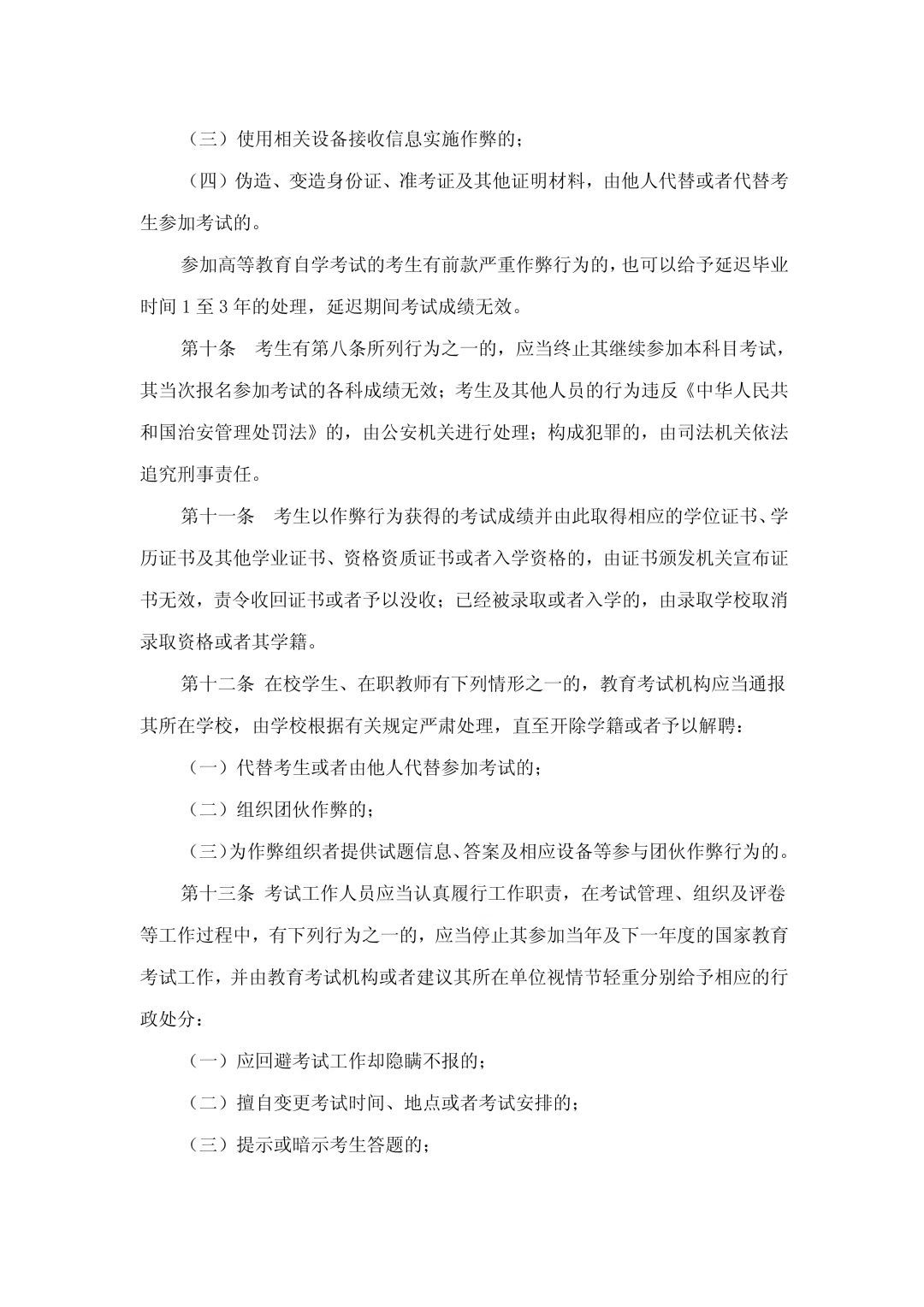
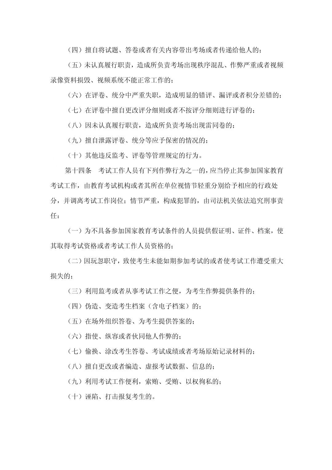
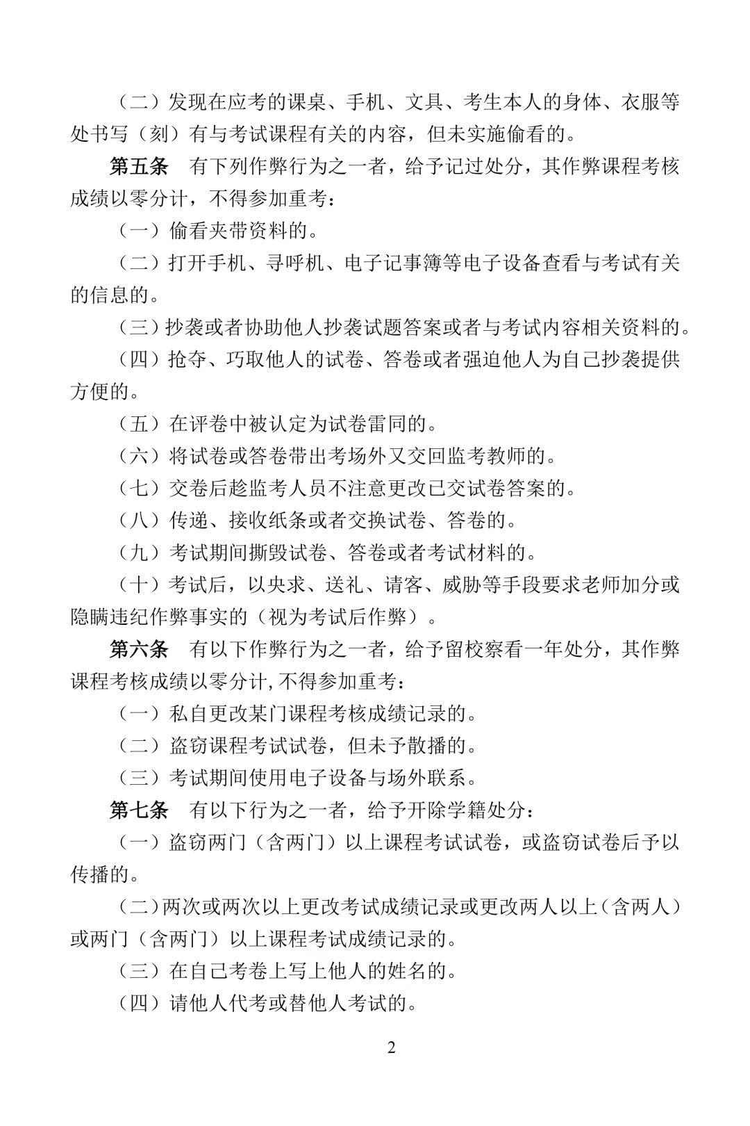
国家、学校考试规章制度
请同学们
认真阅读、严格遵守
















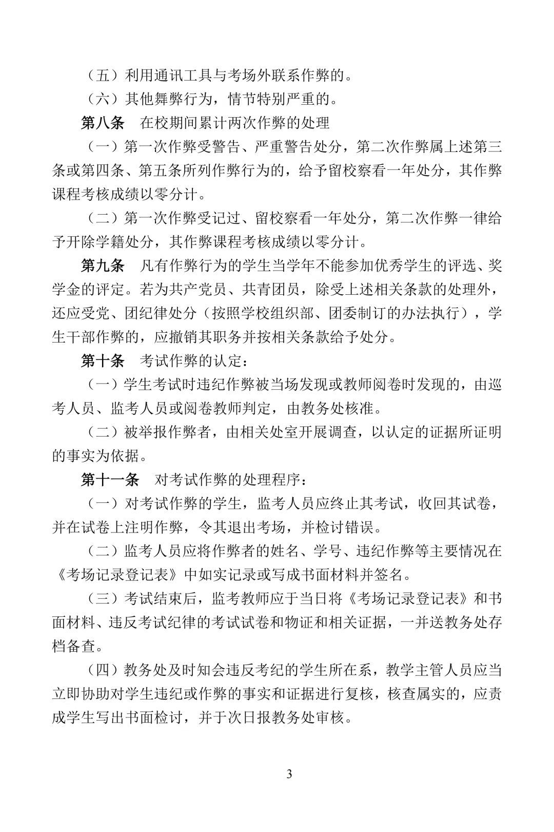
二、纪律红线勿碰,诚信底线必守
同学们请注意!考试纪律是不可逾越的警戒线!在期末考试、四、六级考试以及研究生考试期间,任何违规舞弊行为都将面临严肃处理。切勿因一时冲动断送前程。真实的成绩源自扎实的积累,诚信的品格胜于虚高的分数。对自己的未来负责,请从诚信应考开始。
三、做好全面准备,自信迎接挑战

面对接踵而至的考试,做好充分准备至关重要。以下几点建议助你从容应考:
合理规划,高效复习: 制定清晰的复习计划,区分轻重缓急,注重查漏补缺。通过练习巩固知识,提升应试能力。
细致核查,有备无患: 考前务必确认证件(身份证、学生证、准考证)、文具等考试用品齐全,避免因细节疏忽影响发挥。
调节身心,稳定状态: 保持健康作息,进行适度放松,以平和心态和充沛精力迎接考试。
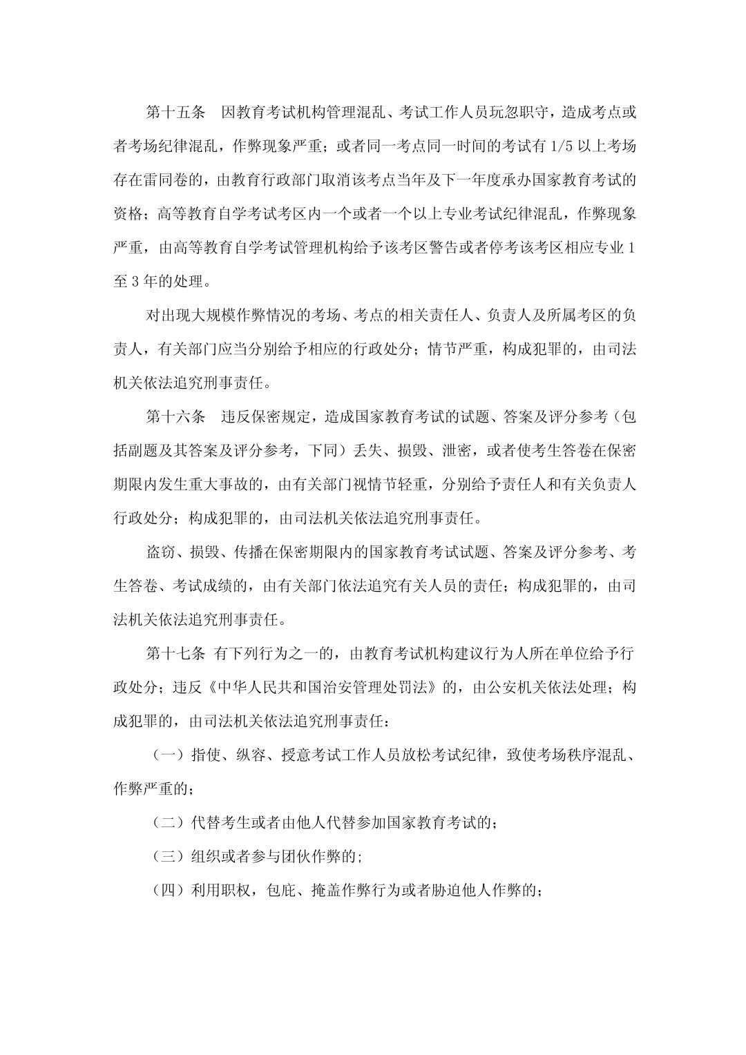
充分的准备是自信的源泉。同学们,祝你们考试顺利!
四、沉着应对考验,彰显真实水平

考场上,冷静与专注是最好的战友。遇到困难时,调整呼吸,稳住节奏,优先完成有把握的部分。请相信,平日的辛勤耕耘必将在此时凝结为智慧的光芒。只要展现出自己的真实水平,便是最大的成功。
让我们以诚信为尺,以努力为度,
在知识的检验中锤炼品格,在青春的考卷上写下担当。
愿你们笔锋所至,心之所向,皆是一片坦荡。
全力以赴,无愧于心,
美好的硕果终将眷顾真诚而勤奋的你。
加油,愿你笔下生花,前程似锦!
加油,你一定能行!
END
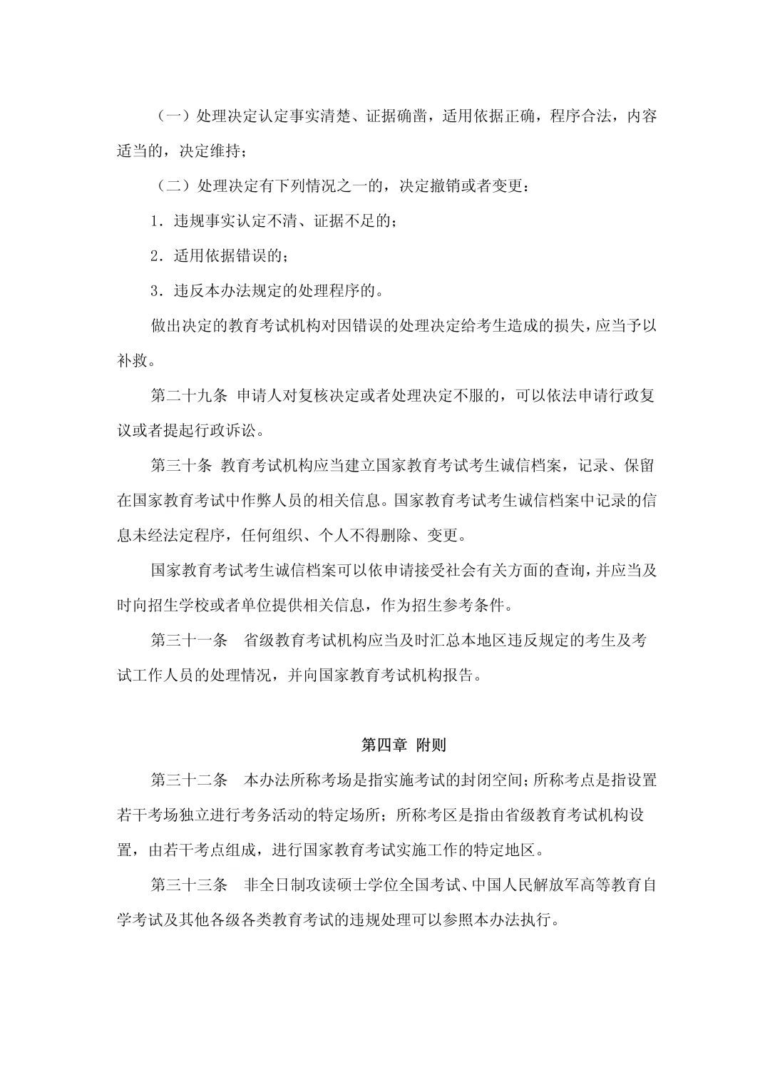
(编辑:洪晓莹 初审:谢斯强 复审:黄义晶 终审:陈婷婷、陈石宇)