首页
团委概况
组织架构
职责分工
工作动态
校团委动态
学院动态
品牌项目
思政育人
实践育人
科创育人
服务育人
文化育人
榜样引领
通知公告
制度文件
首页
团委概况
组织架构
职责分工
工作动态
校团委动态
学院动态
品牌项目
思政育人
实践育人
科创育人
服务育人
文化育人
榜样引领
通知公告
制度文件
通知公告
通知公告
通知公告
首页
>
通知公告
>
正文
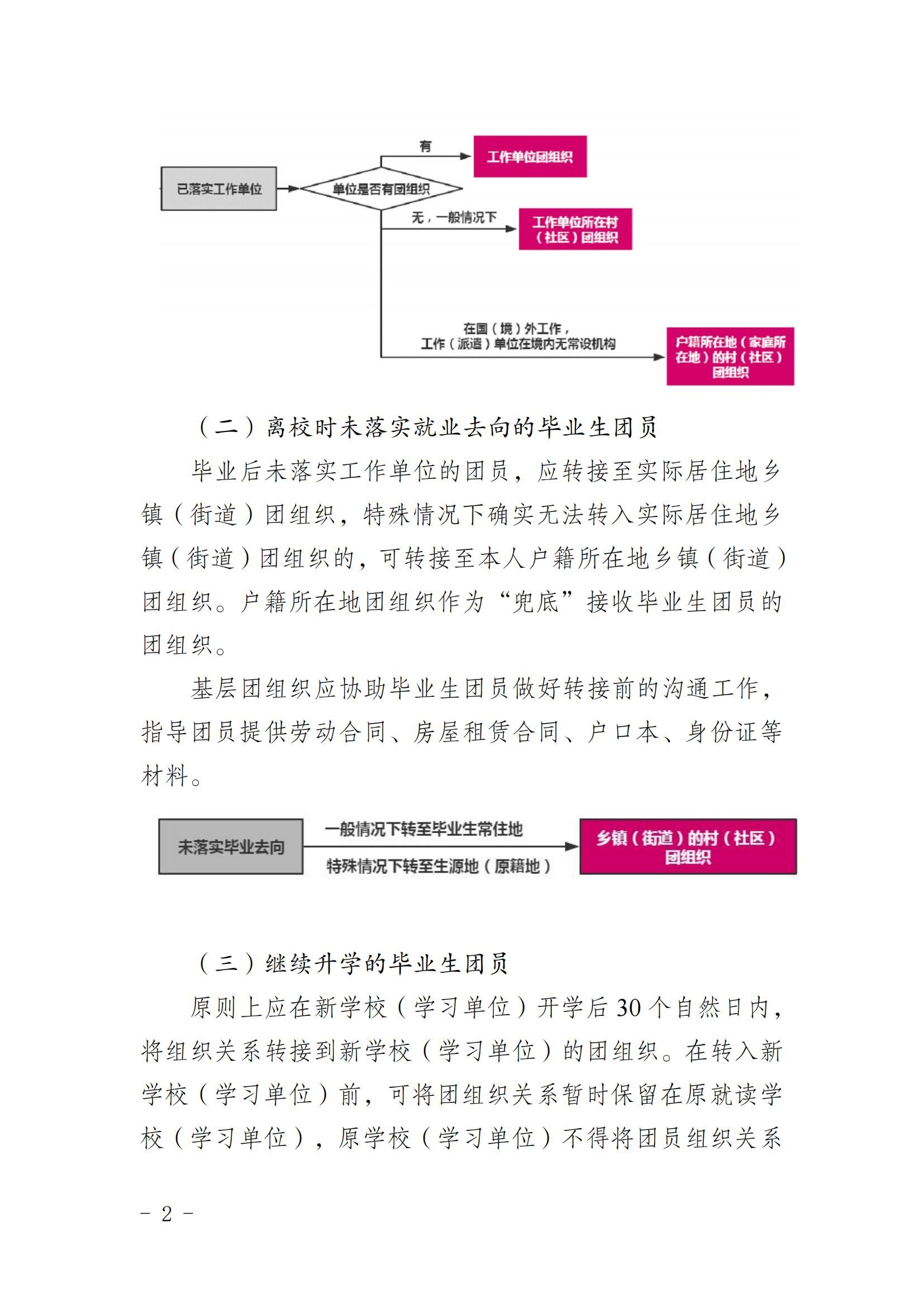
关于做好广州软件学院2025届毕业生团员组织关系转接工作的通知
作者: 时间:2025-05-29 点击数:
附件【
附件1:中国共产主义青年团团员组织关系介绍信(清样).doc
】已下载
次
附件【
附件2:毕业生团员组织关系转接指引图.doc
】已下载
次
附件【
附件3:跨系统组织关系转接工作指引(团中央、广东、福建、北京系统).pdf
】已下载
次
附件【
附件4:广州软件学院2025届毕业生团员团组织关系转接情况统计表(内含3个子表格).xlsx
】已下载
次
上一篇:
关于青马党支部 2024-2025 学年第二学期预备党员转正公示
下一篇:
关于表彰广州软件学院 2025 年寒假社会实践优秀指导老师及先进个人的公示