首页
团委概况
组织架构
职责分工
工作动态
校团委动态
学院动态
品牌项目
思政育人
实践育人
科创育人
服务育人
文化育人
榜样引领
通知公告
制度文件
首页
团委概况
组织架构
职责分工
工作动态
校团委动态
学院动态
品牌项目
思政育人
实践育人
科创育人
服务育人
文化育人
榜样引领
通知公告
制度文件
通知公告
通知公告
通知公告
首页
>
通知公告
>
正文
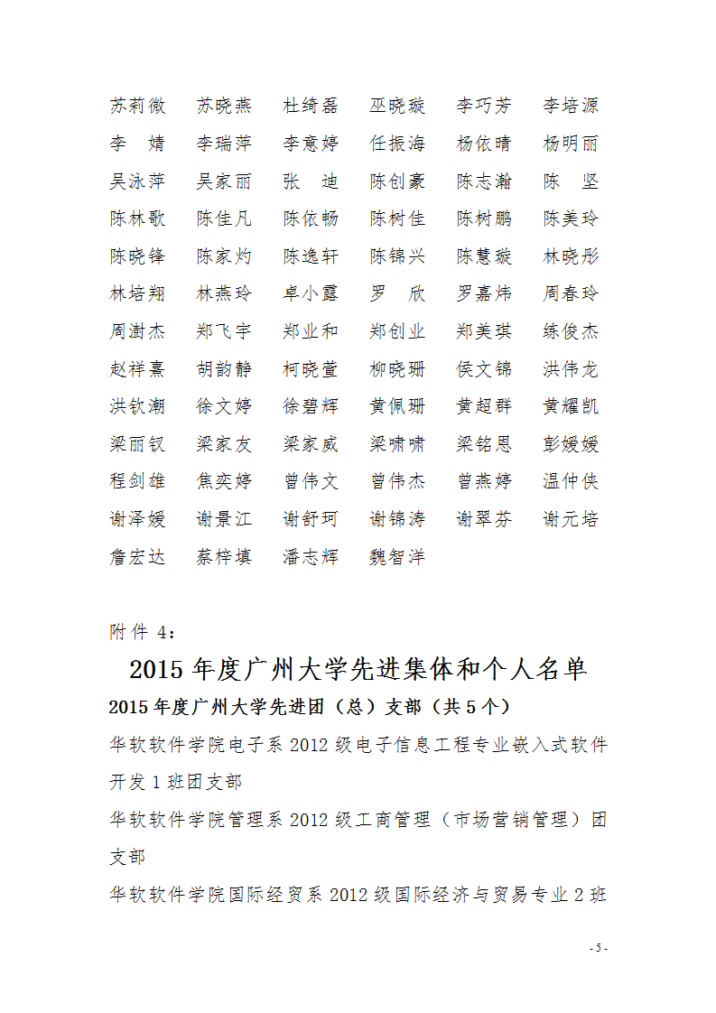
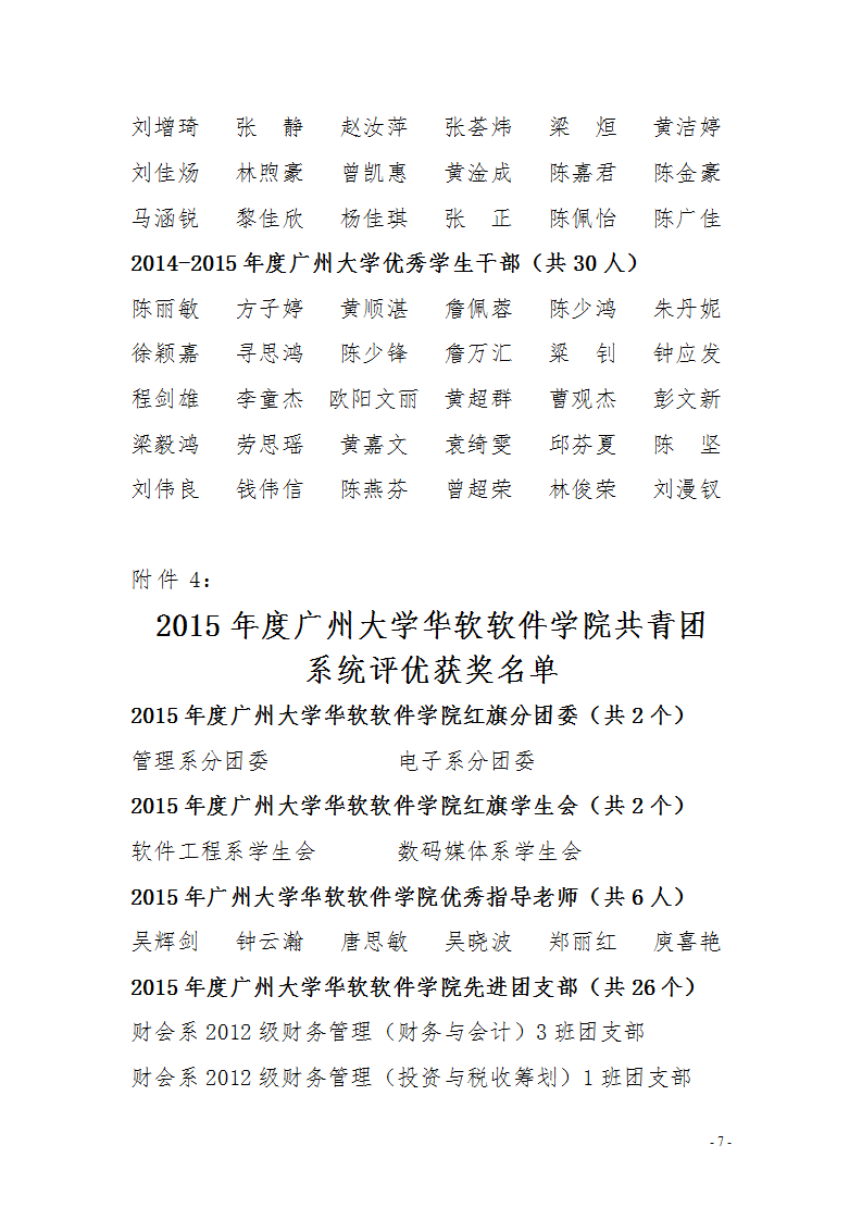
共青团广州大学华软软件学院委员会关于2015年度共青团先进集体及个人的通报
作者:[db:发布人] 时间:2020-08-01 点击数:
上一篇:
关于表彰2017-2018学年广州大学华软软件学院 共青团先进集体和先进个人的决定
下一篇:
共青团广州大学华软软件学院委员会关于2016年度共青团先进集体及个人的通报