首页
团委概况
组织架构
职责分工
工作动态
校团委动态
学院动态
品牌项目
思政育人
实践育人
科创育人
服务育人
文化育人
榜样引领
通知公告
制度文件
首页
团委概况
组织架构
职责分工
工作动态
校团委动态
学院动态
品牌项目
思政育人
实践育人
科创育人
服务育人
文化育人
榜样引领
通知公告
制度文件
通知公告
通知公告
通知公告
首页
>
通知公告
>
正文
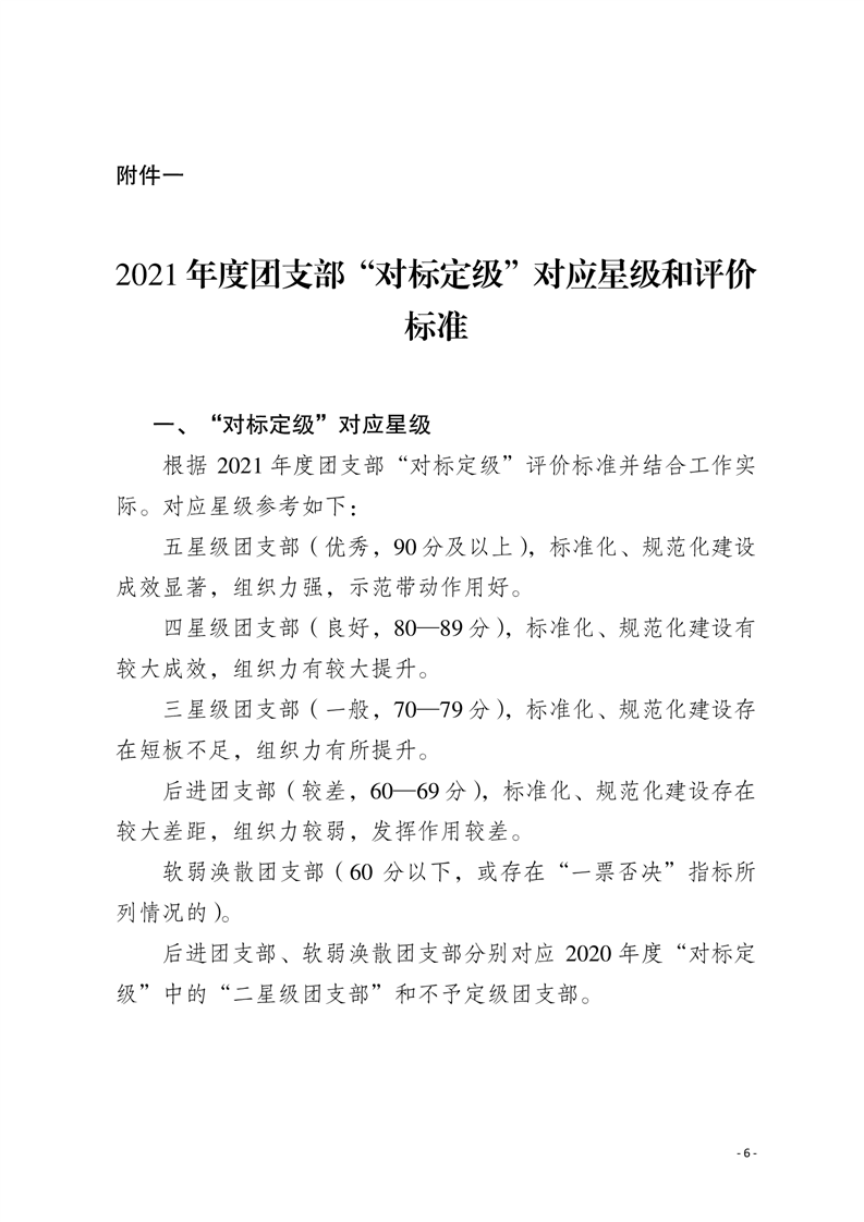
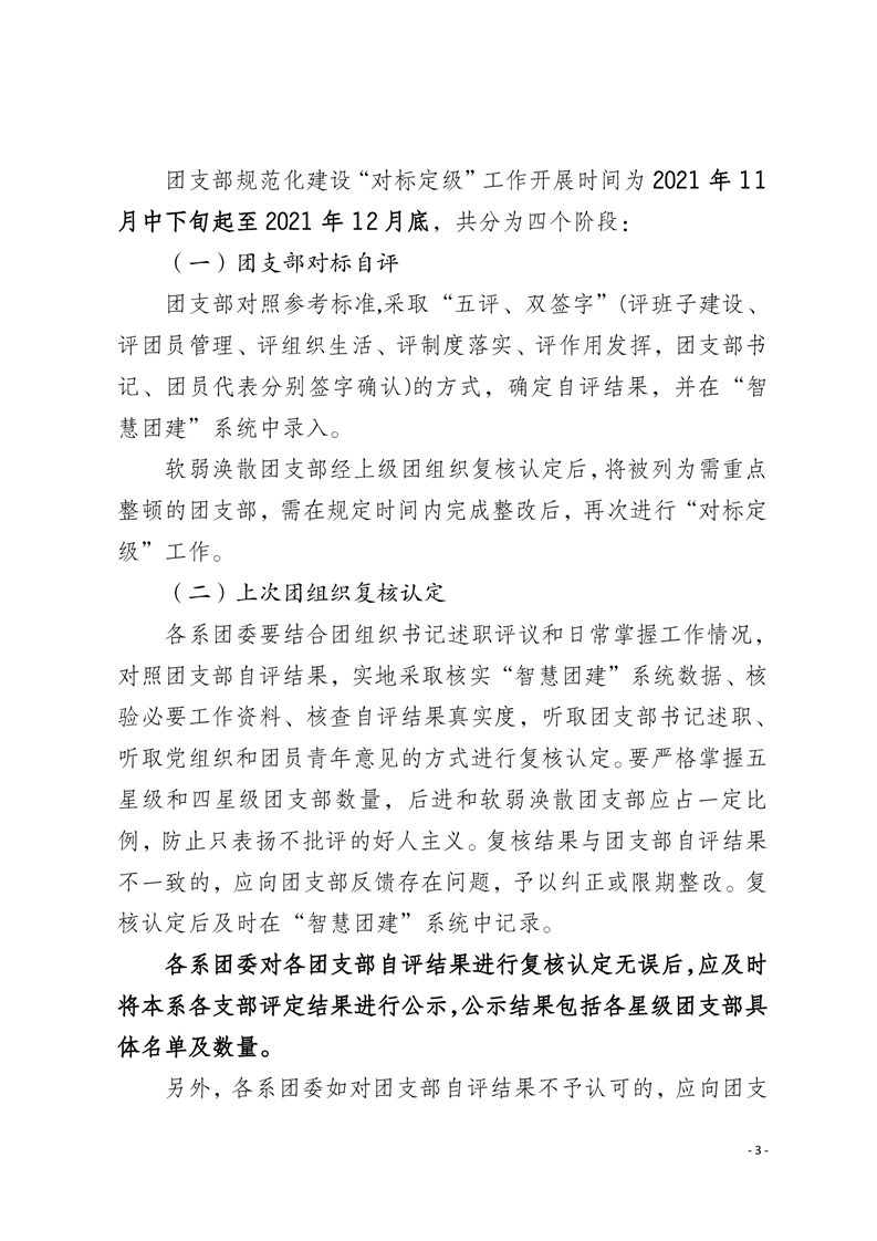
关于依托“智慧团建”系统开展团支部 规范化建设“对标定级”工作的通知
作者: 时间:2021-11-24 点击数:
上一篇:
关于在全校开展2021年度团员教育评议与2022年度团籍注册工作的通知
下一篇:
关于进一步规范“广软青年汇”公众号投稿标准的通知