各校属团组织:
为推进基层团组织规范化建设,着力扩大基层团组织的有效覆盖 ,解决毕业生团员毕业后“失联”的问题 ,根据团中央、团省委统一部署,结合当前疫情防控实际。我校将开展2021届毕业生团员线上团组织关系转接工作,现就有关事项通知如下。
一、明确工作责任
(一)根据团内有关规定和“智慧团建”功能设置,团员必须交清当月及所有欠交团费后,方可启动团组织关系转接流程。转出团支部和转出团支部上级团委应及时审核团员的转接申请,组织关系转接流程进入“转入团支部待审核”或“转入团支部上级团委待审核”状态后,转出团组织要积极协助团员联系督促转入团支部及时审核转接申请。转入团支部未审核同意接收团员之前,由原团支部继续履行团员教育、管理和监督责任。因转接流程跨月而产生的欠交团费由转出团组织负责收缴。
(二)转出团组织要认真核查团员的团籍资料、发展团员编号、工作单位和就业去向。根据团内有关规定,2017年起入团的团员必须填写发展团员编号才予以承认团员身份“智慧团建”系统将对未填写发展团员编号的团员转接予以限制。转入团支部在审核已落实工作单位毕业生团员转接申请时,如发现团员工作单位不在本地或就业去向不明,可以按照有关规定拒绝该转接申请并说明具体原因。2020年5月下旬,广东“智慧团建”已上线统一社会信用代码匹配学习工作单位功能,发起组织关系转接申请时可搜索填写。
(三)省内转接的团员,转入团支部必须在30个自然日内(含30日)完成组织关系转接的审核工作,超时“智慧团建”系统将默认为转入团支部同意接收并自动审核通过;转入团支部的上级团委必须在72个小时内完成接收审核,超时“智慧团建”系统将默认为上级团委同意接收该团员并自动审核通过;团员教育、管理和监督责任由转入团支部及其上级团委承担。跨省跨系统转接的团员,团支部应在10个自然日内完成省外团员的团员报到审核工作。
(四)各系团组织要及时梳理本级“流动团员团支部”的团员工作就业情况,及时做好“流动团支部”的团员转入村 (社区)的或工作单位团组织二次转接工作。
二、不及时转接团组织关系可能产生的负面影响
根据团章规定,团员由一个基层组织转移到另一个基层组织,必须及时办理组织关系转接手续。无论是继续学习深造,还是参加工作,或是暂时待业,都应当及时把团的组织关系转接到工作单位、学校的团组织,或是工作地、居住地的团组织,明确自己隶属的团支部,积极参加团支部的组织生活。这是一名合格共青团员应尽的义务和必须遵守的纪律。不及时转接团的组织关系,随意脱离团的组织,可能会在未来对你造成以下影响:
(一)可能被认为是自行脱团,记入个人档案;
(二)影响未来入党;
(三)影响评优评先;
(四)个人曾获得的奖项得不到官方认定和查询;
(五)影响就业。
三、转出流程
转接时间:2021年4月-2021年7月
各系团组织需严格按照程序做好毕业生团员团组织关系转接管理工作。(转接程序可参考附件1)
毕业生团员操作流程可参考附件3。
(一)已落实工作单位的毕业生团员组织关系转接
已落实工作单位的毕业生团员,应将团组织关系转接到工作单位团组织;工作单位尚未建立团组织的,应转接到工作单位所在地村(社区)团组织;特殊情况下确实无法转入村(社区)团支部的,可转接到工作单位所在乡镇(街 道)设置的“流动团员团支部”。在国(境)外工作,工作(派遣)单位在境内无常设机构的,应转接到本人户籍所在地(家庭所在地)村(社区)团组织。

(二)离校前尚未落实就业去向的毕业生团员组织关系转接
离校前尚未落实就业去向的毕业生团员,应将团组织关系转接到毕业生常住地乡镇(街道)的村(社区)团 组织,特殊情况下确实无法转往常住地团组织的,可转接到生源地乡镇(街道)的村(社区)团组织。

(三)继续升学的毕业生团员组织关系转接
继续升学的毕业生团员,原则上应在新学校(学习单位)开学后30个自然日内,将组织关系转接到新学校(学习单位)的团组织。在转入新学校(学习单位)前,可将团组织关系暂时保留在原就读学校。

(四)出国留学和出境学习的毕业生团员组织关系转接
出国留学和出境学习的毕业生团员,参照党组织关系管理有关规定(组通字〔2015〕33号),团员的组织关系保留在原就读的学校团组织,保持党团一致。团员离校出国前,学校团组织应要求其提交保留组织关系的书面申请,说明在境外留学(学习)地点、时间期限、境内联系人和联系方式等情况,由学校团委审批后,统一登记造册备案。团员在国(境)外期间,应由各系团组织编入“出国留学(出境学习)团员团支部”集中管理。团员组织关系保留在学校的期限一般不超过5年,团组织应通过微信、电子邮件等手段,或通过学生在境内的联系人等途径,与团员保持定期联系,做好团员教育、管理和监督工作,无正当理由超过6个月不与团组织联系、不交纳团费的团员,按《共青团广州大学华软软件学院委员会关于规范团籍管理的实施办法(试行)》(附件5)《关于做好失联团员核查认定和组织处置工作的通知》(附件6)有关规定予以处理。如团员在保留期限内归来,团组织应要求其报告在国(境)外学习、生活以及政治表现等各方面的情况,做好恢复参加团组织生活的各项工作。

(五)跨省系统转接团组织关系安排
(1)从广东转出到省外普通单位(非共青团广东省委 所辖团组织)的毕业生团员,即需将团组织关系转到其它省(自治区、直辖市)和新疆生产建设兵团、中央和国家机关、中央金融单位、中央企业、全国铁道系统、全国民航系统等(不含团组织关系在广东的中央企业和单位)所辖团组织的团员,应参照前述转接规范确认申请转入的团组织,由团员本人在广东“智慧团建”中发起组织关系转接申请。经转出团支部、转出团支部上级团组织审核通过后,该申请将由省外团组织在其相应使用的“智慧团建”系统中审核,审核时间如超过10个自然日系统将自动退回。广东团员申请转至北京、福建所辖团组织的,应按当地要求完成团员报到。
(2)从广东转出到省外特殊单位(非共青团广东省委 所辖团组织)的毕业生团员,即需将团组织转至中国人民解放军、武装警察部队所辖团组织,或保密涉密单位团组织的团员,应将组织关系转至“临时中转团组织”(需先选择“转至广东省内的团支部”,组织ID:15606145)并办理线下转接手续。申请转入“临时中转团组织”的申请由团省委负责终审,转出团支部和转出团支部上级团委务必严格把关,严禁弄虚作假,严禁将不符合条件的团员转接到“临时中转团组织”中。团员需办理线下转接手续的,应向学校团委申请开具纸质版《中国共产主义青年团团员组织关系介绍信》(附件4),凭介绍信到接收单位团组织报到。学校团委应要求毕业生团员在新单位团组织报到后,在规定时间内将介绍信回执寄回,根据回执对转出团员统一登记造册备案。
四、转接过程中需注意的问题
(一)若团员忘记智慧团建密码,可以“忘记密码”,重设密码,输入重设密码登录个人账号进行转接;若团员需修改手机号码,支持团员在智慧团建系统中更换绑定的手机号,且不需要登录原账号,一般情况下团员登录到智慧团建首页后,可在个人资料中自行编辑修改绑定的手机号;若团员原来绑定的手机号已弃用且忘记密码,无法登录,可以注册新的青年之声账号,进入智慧团建系统后验证个人身份,即可将个人信息绑定至新注册的手机号。之后可使用新号码登录,旧号码可登录青年之声但无法再进入智慧团建进行转接;
(二)如果发起组织关系转接后,被转入团组织或转入团组织的上级退回,且退回的理由不合理,例如:明明毕业了,却被转入组织退回说“未毕业”申请转回省内原籍地时,被原籍团组织拒绝遇到这种情况,团员可以在“查看组织关系转接记录”页面发起申诉。申诉将由转出组织、转入组织的共同上级进行仲裁。
同时,转入团组织如果存在对团员组织关系随意转出、无故拒收的情况,团员可在工作时间08:30-17:30,拨打12355电话投诉。
(三)团员需缴清团费才能进行转接;
(四)搜索团支部支持ID号搜索和模糊搜索;
(五)若对转接操作过程有何不明之处,可联系团支书或系组织部商讨解决;
(六)若在转接过程中出现无法解决的问题可填写《毕业生团员组织关系转接问题收集汇总表》(附件7)于每月15号交至学校团委组织部廖子贤处;
(七)各系团组织需在每周一统计毕业生转接情况并填写好《广州软件学院2021届毕业生团员团组织关系转接情况统计表》(附件8),交至学校团委组织部廖子贤处。
如有疑问,请向学校团委组织部反映联系。
附件1:毕业生团员组织关系转接工作指引
附件2:“智慧团建”系统组织关系转接操作指南
附件3:广州软件学院2021届毕业生智慧团建转接操作指南
附件4:中国共产主义青年团员组织关系介绍信
附件5:共青团广州大学华软软件学院委员会关于规范团籍管理的实施办法(试行)(外附文件)
附件6:关于做好失联团员核查认定和组织处置工作的通知(外附文件)
附件7:毕业生团员组织关系转接问题收集汇总表(外附文件)
附件8:广州软件学院2021届毕业生团员团组织关系转接情况统计表(外附文件)
共青团广州软件学院委员会
2021年4月25日
附件1:
毕业生团员组织关系转接工作指引

附件:2:
“智慧团建”系统组织关系转接操作指南
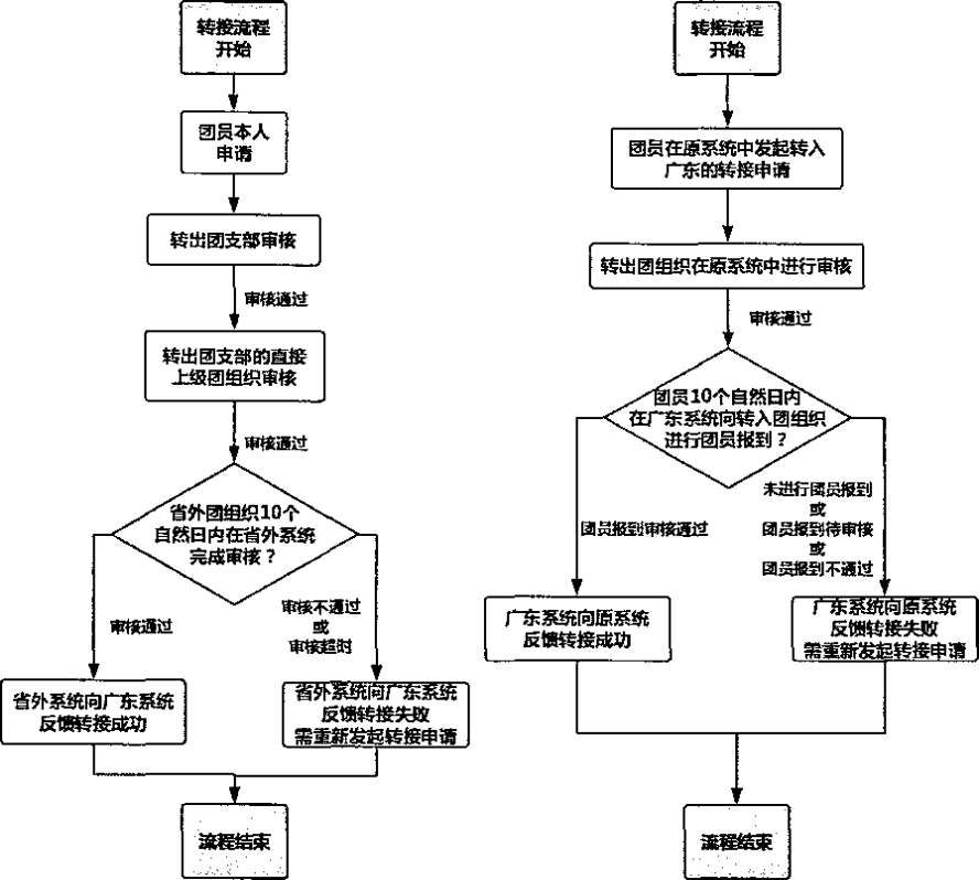
省内转接

跨省跨系统转接


附件3:
广州软件学院2021届毕业生智慧团建转接操作指南
(一)广东“智慧团建”系统团组织关系转接操作流程如下:

(二)详细流程说明
1.团员自主转出
一般情况下,团组织关系转接由团员本人发起申请,具体操作如下:
登录到团员移动端首页,选择“组织关系转接”,准确输入团支部简称,准确填写转出原因、团员去向(学习工作单位、地址等),提交即可。

提交成功后,由转出团支部手动审核,再依次流转到转出团支部直接上级团组织、转入团支部、转入团支部直接上级团组织审核。
系统首页点击“我的消息”,转接页面中点击“组织关系转接记录”,可以查看转接审核状态,团员可以联系相关团组织,提醒相关团组织负责人审核。
2.团支部代团员转出
团支部选择“组织关系转接”→“发起转接”从列表选择一个或多个团员,点击“申请转出团员”,选择或准确填写转入团支部的简称,准确填写团员去向(学习工作单位、地址等)提交即可。

提交成功后,由转出团支部直接上级团组织、转入团支部、转入团支部直接上级团组织审核。
注:若选中的团员当前有未结束的接转流程或者未缴清转接前应缴团费,则不能发起团组织关系转接。
3.组织关系转接审核
团员或团组织发起的团组织关系转接申请提交后,需要转出团支部、转入团支部及两个团支部各自的直接上级团组织审核通过。具体审核操作流程如下:
(1)流程节点中的组织,点击“组织关系转接”→“待审核”,列表中可以看到须本组织审核的转接业务。
(2)选中一名或多名团员,点击“审核”,可选择同意(或退回)转接申请,则申请流转到下一节点(或退回申请,结束转接流程)

点击团员名字,可查看该团员的转接业务详情(如下图),以及个人资料。

注:团组织的运营者还可以在微信企业号“广东共青团”中直接审核,方便快捷。

附件4:
中国共产主义青年团员组织关系介绍信
团员介绍信存根
| 第 号
同志系中国共产主义青年团团员,
组织关系由 转到 。
年 月 日
| 第一联
|
贴回执联处
|
(加盖骑缝章)
|
中国共产主义青年团团员组织关系介绍信
第 号
:
同志(男/女), 岁, 族,
系中国共青团团员,身份证号码 ,
由 去 ,请转接组织关系。该同志团费交至 年 月。
(有效期 天)
(盖章)
年 月 日
团员联系电话或其他联系方式:
团员原所在基层团委通讯地址:
联系电话: 传真: 邮编:
| 第二联
|

中国共产主义青年团团员组织关系介绍信回执联
第 号
:
同志的团员组织关系已转达我处,特此回复。
(盖章)
年 月 日
经办人: 联系电话:
| 第三联
|
注:1.《中国共产主义青年团团员组织关系介绍信》回执联应由接收团员组织关系的基层团委在接收团员后一个月内邮寄或传真至团员原所在基层团委;
2.广东省共青团员应通过“智慧团建”系统转接组织关系,一般不需开具介绍信;如转部队、武警、保密涉密单位等非共青团广东省委管辖团组织的,应通过“智慧团建”系统办理转接并申请开具纸质版介绍信
共青团广州软件学院委员会关于做好2021届毕业生线上团组织关系转接管理工作的通知.zip