本网讯 为了帮助同学们更好了解自己专业就业前景和就业率,加深同学们对网络架构演化过程的认识。6月2日14:00,我校邀请了北京AAA集团软件团队研发总监陈建先生为我校学生开展专题讲座,讲座围绕“互联网演进历程之大型网站架构演化发展历程”展开。参加本次讲座的人员主要有我校学生。


首先是由今天的主持人孔垂柳老师介绍北京AAA集团的基本情况,随后便由本次讲座的主讲人——北京AAA集团软件团队的研发总监陈建先生进行讲座分享。陈建先生就IT分布式架构演进展开讨论,通过故事分享的方式讲解“巨大中华”、“巨龙集团-邬江兴”、“大唐电信”、“中兴”、“华为”等话题,并结合自身经历,引申出互联网演进历程之大型网站系统的特点和大型网站架构演化发展历程等内容,进一步加深我校学生对网络架构演进的了解。

然后,陈建先生讲解了互联网演进历程之大型网站系统的特点,包括高并发、大流量、安全环境恶劣、高可用、海量数据、渐进式发展和需求快速变更、发布频繁等特点。再通过举例腾讯公司的架构体系、大数据中心地点,进一步解析大型网站系统的特点。

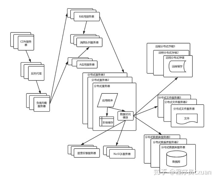
接着,陈建先生以简图的方式讲解大型网站架构演化过程:
初始化阶段的网络架构→应用服务和数据分离→使用缓存改善网络性能→使用服务器集群改善网站的并发处理能力→数据库读写分离→使用反向代理和CDN加速网站响应→分布式文件系统和分布式数据库系统→采用一些非关系型数据库技术→使用业务拆分→选择分布式服务的方法。

最后,陈建先生分享了小白成长秘籍,例如在数字化经济浪潮将导致传统多个岗位人员需求大幅下降,这种时候会导致有关专业的学生就业率降低,面对这种情况,陈建先生认为要有心理预警,努力提升自己的实力,不要被浪潮吞噬掉。
至此,本次讲座圆满结束。感谢陈建先生的精彩演讲!通过本次讲座,希望我校学生能将陈建先生的建议铭记于心,在有限的时间里努力提升自己的能力,争取以后在自己的专业领域上大放异彩,获得自己满意的工作岗位。