首页
学院概况
学院简介
领导班子
专业介绍
师资队伍
专业实验室
人才培养方案
专业建设
一流专业建设
重点专业建设
AI赋能专业建设
科学教研
教科研活动
学生成果汇编
办学特色
软件工程专业(AI大模型创新班)
物联网工程专业(鸿蒙实验班)
软件工程专业实验班
数据科学与大数据技术专业实验班
项目实训
新闻资讯
学院新闻
学院工作
通知公告
学生工作
党建工作
学术动态
招生就业
本科招生
招生咨询
创业先锋
升学榜样
就业之星
基层就业
学院概况
学院简介
领导班子
专业介绍
师资队伍
教授
副教授
专业实验室
人才培养方案
人才培养方案
当前您的位置:
首页
>
学院概况
>
人才培养方案
>
正文
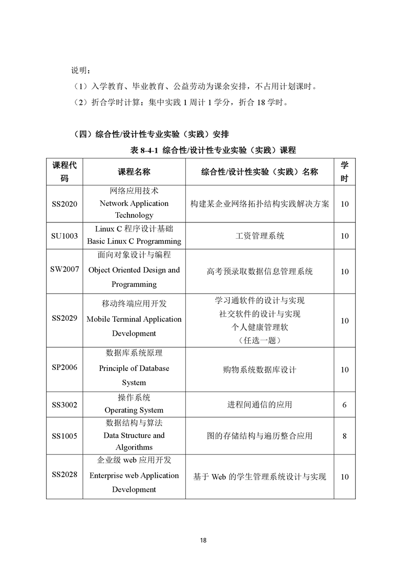
电子与计算机工程专业人才培养方案
发布日期:2024-06-22
点击量:
上一篇:
软件工程专业人才培养方案
下一篇:
数据科学与大数据技术专业人才培养方案