学校主页
首页
机构设置
部门简介
岗位设置
教学动态
教务通知
规章制度
质量管理
教务考务
学籍管理
实践教学
教材管理
教学文件
人才培养方案
教学大纲
考核大纲
表格下载
教务考务
学籍管理
实践教学
质量工程
省级一流课程
省级质量工程项目
省级一流专业
校级质量工程项目
专业介绍白皮书
首页
机构设置
部门简介
岗位设置
教学动态
教务通知
规章制度
质量管理
教务考务
学籍管理
实践教学
教材管理
教学文件
人才培养方案
教学大纲
考核大纲
表格下载
教务考务
学籍管理
实践教学
质量工程
省级一流课程
省级质量工程项目
省级一流专业
校级质量工程项目
专业介绍白皮书
学校主页
教学文件
人才培养方案
教学大纲
考核大纲
人才培养方案
教学大纲
考核大纲
教学文件
人才培养方案
教学大纲
考核大纲
人才培养方案
当前您的位置:
首页
-
教学文件
-
人才培养方案
-
正文
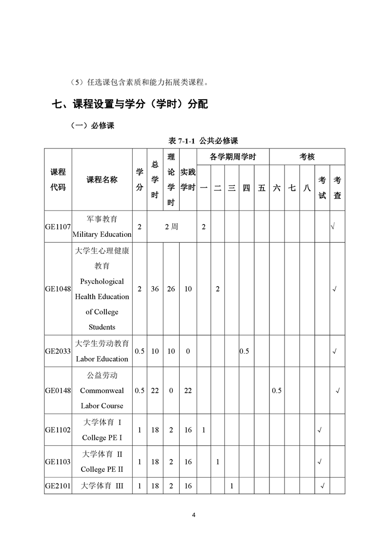
电子商务专业人才培养方案
来源:
日期:2022-06-13
作者:
浏览量:
上一条:会计学专业人才培养方案