
教育部关于举办第三届中国“互联网+”大学生创新创业大赛的通知
各省、自治区、直辖市教育厅(教委),新疆生产建设兵团教育局,有关部门(单位)教育司(局),部属各高等学校:
为贯彻落实《国务院办公厅关于深化高等学校创新创业教育改革的实施意见》(国办发〔2015〕36号),进一步激发高校学生创新创业热情,展示高校创新创业教育成果,搭建大学生创新创业项目与社会投资对接平台,定于2017年3月至10月举办第三届中国“互联网+”大学生创新创业大赛。
大赛主题:搏击“互联网+”新时代、壮大创新创业生力军
全国总决赛评审规则
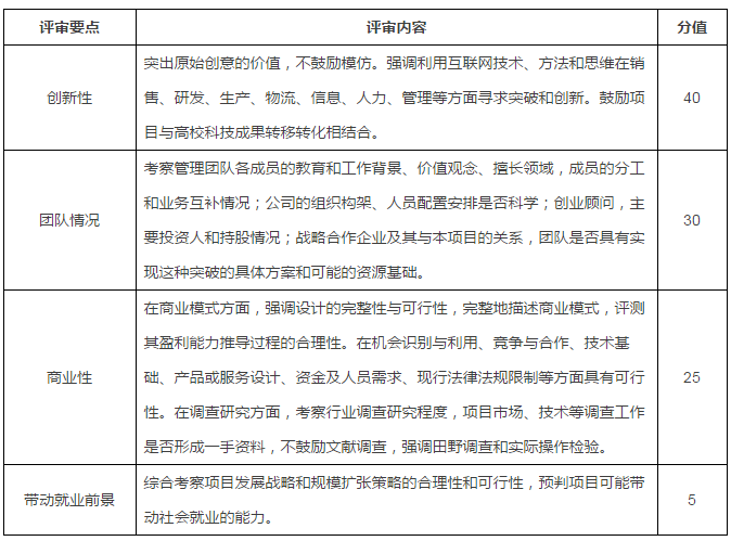
一、创意组项目评审要点

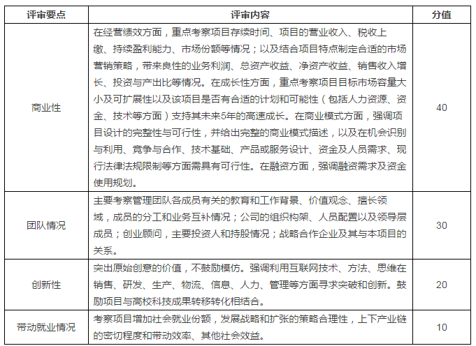
二、初创组、成长组项目评审要点

三、就业型创业项目评审要点

四、评分标准
评分标准:优秀:100-85分,良好:85-70分,一般:70-55分,差:55-0。
来源 :互联网大学生创新创业大赛