为进一步激发我院学生创新创业热情,全面提升学生创新创业能力,提高学校的人才培养质量,培养学生“敢闯会创”的新时代精神。根据《广东省教育厅关于举办第七届中国国际“互联网+”大学生创新创业大赛广东省分赛的预通知》文件精神,我院将举办第七届中国国际“互联网+”大学生创新创业大赛校赛。现就有关事项通知如下:
一、参赛方式与要求:
1、参赛项目能够将移动互联网、云计算、大数据、人工智能、物联网、下一代通讯技术、区块链等新一代信息技术与经济社会各领域紧密结合,服务新型基础设施建设,培育新产品、新服务、新业态、新模式;发挥互联网在促进产业升级以及信息化和工业化深度融合中的作用,促进制造业、农业、能源、环保等产业转型升级;发挥互联网在社会服务中的作用,创新网络化服务模式,促进互联网与教育、医疗、交通、金融、消费生活等深度融合。
参加“青年红色筑梦之旅”活动的项目,可同时在推进革命老区、贫困地区、城乡社区经济社会发展等方面有创新性、实效性和可持续性。
2、以团队为单位报名参赛。允许跨校跨院组建团队,每个团队的参赛成员不少于3人,原则上不多于15人(含团队负责人),须为项目的实际核心成员。参赛团队所报参赛创业项目,须为本团队策划或经营的项目,不得借用他人项目参赛。团队负责人须由我校学生或毕业五年内学生担任。
3、参赛项目根据各赛道相应的要求,只能选择一个符合要求的赛道报名参赛。已获本大赛往届总决赛(即国赛)各赛道金奖和银奖的项目,不可报名参加本届大赛。
二、赛道情况
根据实际情况,我校可参加高教主赛道的本科生创意组、初创组、成长组、师生共创组和“青年红色筑梦之旅”赛道的公益组、创意组、创业组。赛道简要要求如下:
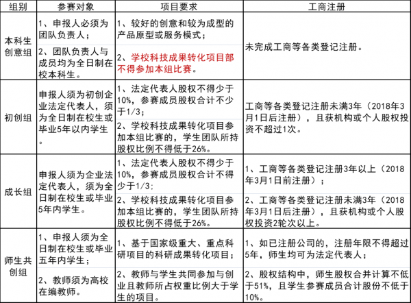
1、高教主赛道:

2、“青年红色筑梦之旅”赛道

三、赛制、赛程与奖项设置
校赛采用初赛、决赛两级赛制。
1、参赛报名
各系部负责动员及组织本系在校生及符合条件的毕业生报名,校赛报名截止时间为5月25日,参赛团队可登录“全国大学生创业服务网(https://cy.ncss.org.cn/)进行报名参赛,并上传参赛项目计划书及其他相关参赛资料,可参照报名系统操作流程及要求填报。
在校赛报名截止之前,团队可多次修改重新上传参赛资料。
2、校级初赛(5月26日-28日)
为提高项目质量及全方位获取优秀项目资源,学院将组织专家对5月25日24:00前在系统报名成功的所有项目进行综合评审,最后将依据综合评分选出若干项目晋级决赛。特别注意,重点考虑推荐以下类型项目优先晋级校级决赛:
(1)系部遴选上报的重点培育项目;
(2)在广州软件学院首届“后浪杯”大学生创新创业大赛获奖的项目。
3、校级决赛(6月8日)
校级决赛采用现场公开路演答辩的方式进行,决出校赛金银铜奖。另设优秀组织奖和优秀指导老师奖若干。从校赛获奖项目中遴选项目推荐参加省赛、国赛。具体事宜另行通知。
四、联系方式
1、各系联系人:
管理系
| 钟志坚
| 13570317104
|
游戏系
| 闫新利
| 13698427771
|
电子系
| 曾慧琳
| 15915872483
|
外语系
| 王玉珠
| 13119653118
|
网络技术系
| 唐志辉
| 13480274420
|
财经系
| 谢卓洪
| 15817021311
|
数码媒体系
| 吴晓波
| 15018403239
|
计算机系
| 杨志聪
| 13829714002
|
软件工程系
| 钟伟涛
| 13926170175
|
2、创新创业学院联系人:
郑创兴13926053271 农凤清15975557910 丘莉莎18319521188
3、学院团委联系人:
朱亮亮18898430550 张佳丽(18814120291
附件:
1、评审规则
2、学生操作手册(第七届)
3、项目计划书模板(参考)
4、路演PPT框架模板(仅供参考)
广州软件学院创新创业学院
2021年4月27日
附件1.评审规则.doc
附件2.学生操作手册(第七届).doc
附件3.创业计划书模板(仅供参考).doc
附件4.路演PPT框架模板(仅供参考).ppt